Поиск по сайту:

 


По базе:  

микроэлектроника, микросхема, микроконтроллер, память, msp430, MSP430, Atmel, Maxim, LCD, hd44780, t6963, sed1335, SED1335, mega128, avr, mega128  
  Главная страница > Схемы




Гальваническая развязка датчика тока

Гальваническая развязка датчика тока

Описание

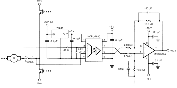
    HCPL-7840 - изолированный усилитель может быть использован для изолирования чувствительных элементов контроллеров управления двигателем от токов двигателя при этом HCPL-7840 может осуществлять передачу точных аналоговых сигналов. Микросхеме требуется дешевый шунтовый резистор для контроля тока двигателя. Напряжение через чувствительный резистор подается на HCPL-7840 на входы pin 2 и 3. Плавающий источник питания регулируется 5V при помощи простого трехвыводного регулятора напряжения 78L05. Дифференциальный выход HCPL-7840 преобразован в одноногий привязанный к земле выход напряжения с простой дифференциальной микросхемой усилителя.

Краткая характеристика микросхемы

  • ток до 200 А
  • полоса пропускания оптопары до 100kHz
  • нелинейность 0.2%
  • типовое смещение входного напряжения 0.2mV

Преимущества

  • малый размер и низкий профиль микросхемы совместимый с эффектом Холла
  • индустриальный стандарт

Альтернативные элементы от HP

  1. HCPL-7800A: 1% разброс усиления; HCPL-7800: 3% разброс усиления
  2. HCPL-788J: одно выходной изолированный усилитель с интегрированном обнаружением перегрузки по току
  3. HCPL-7860 и HCPL-7870/ HCPL-0870: изолированный 15-bit АЦП.





 
Впервые? | Реклама на сайте | О проекте | Карта портала
тел. редакции: +7 (995) 900 6254. e-mail:info@eust.ru
©1998-2023 Рынок Микроэлектроники