Поиск по сайту:

 


По базе:  

микроэлектроника, микросхема, микроконтроллер, память, msp430, MSP430, Atmel, Maxim, LCD, hd44780, t6963, sed1335, SED1335, mega128, avr, mega128  
  Главная страница > Схемы




Блокиратор нелегального подключения к линии

Блокиратор нелегального подключения к линии

    О необходимости установки такого устройства приходится задумываться в случае получения счета с АТС за междугородные разговоры, которых Вы не вели. Ведь телефонные линии не защищены от несанкционированного подключения и появились мошенники, этим пользующиеся. В продаже уже появились блокираторы прошленного изготовления, но пока они неоправданно дорогие. Использование современной элементной базы позволяет сделать блокиратор довольно простым и миниатюрным.

    Предлагаемое устройство размещается внутри ТА и позволяет заблокироваит любые "пиратские" разговоры по данной линии с любого другого телефона. При этом подразумевается, что к линии не требуется подключать другие параллельные телефоны, - все остальные ТА будут считаться "пиратскими".

    Для питания устройства, в отличие от опубликованных аналогов, не требуется дополнительный источник - оно берется от ТЛ. В дежурном режиме устройство потребляет микроток, что допустимо и не нарушает режимов в линии.

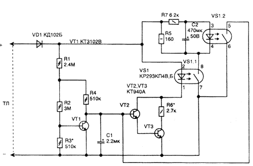
Рис. 1. Электрическая схема блокиратора

    В основе работы схемы, рис. 1, используется пороговое устройство на транзисторе VT1, который контролирует уровень напряжения в ТЛ. Как известно, при поднятии трубки с аппарата, напряжение в линии падает с 60 до 5...15 В (зависит от сопротивления цепей ТА). Режим работы VT1 настраивается резистором R2 так, чтобы он при напряжении ниже +18 В запирался. При этом транзистор VT2 током через резисторы R3-R4 откроется, что приведет к срабатыванию оптронного ключа VS1.1. Резистор R7 закоротит ТЛ, что воспрепятствует импульсному набору номера на время заряда С2. Как только С2 зарядится - сработает ключ VS1.2 и разрядит С1. Этот процесс периодически повторяется, что исключает фиксацию схемы в режиме закорачивания линии после однократного срабатывания блокировки. Конденсатор С1 обеспечивает нечувствительность схемы к сигналу вызова в линии.

    Устройство подключается параллельно звонку (или схеме звукового сигнализатора) до разделительного конденсатора так, чтобы при поднятии трубки оно отключалось контактами, связанными с положением трубки (S1). В этом случае не потребуется отключать устройство от линии при использовании собственного ТА, что удобно при эксплуатации.

    Схема не критична к выбору типов резисторов и конденсаторов. Вместо диодного моста VD1 можно использовать один диод, но в этом случае при подключении устройства к ТЛ потребуется соблюдать необходимую для работы полярность.

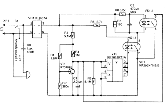
    На рис. 2 приведен второй вариант электрической схемы блокиратора. Она незначительно отличается от описанной выше и в пояснениях не нуждается - работает также.

Рис. 2. Второй вариант электрической схемы блокиратора






 
Впервые? | Реклама на сайте | О проекте | Карта портала
тел. редакции: +7 (995) 900 6254. e-mail:info@eust.ru
©1998-2023 Рынок Микроэлектроники