Поиск по сайту:

 


По базе:  

микроэлектроника, микросхема, микроконтроллер, память, msp430, MSP430, Atmel, Maxim, LCD, hd44780, t6963, sed1335, SED1335, mega128, avr, mega128  
  Главная страница > Статьи > Разное




M. Ахметов

Мониторы контроля заряда батарей от DALLAS SEMICONDUCTOR

При существующих тенденциях минитюаризации портативной аппаратуры важное значение безусловно приобретают компактные и энергоемкие источники питания с возможностью перезарядки.
    В настоящее время рынок перезаряжаемых батарей почти целиком определяется тремя основными типами:

  • никель-кадмиевые (NiCd)
  • никель-металлогибридные (NiMh)
  • литий-ионные (Li)

Эффективность использования батарей (особенно двух последних типов ) в значительной мере зависит от эффективности работы зарядного устройства . К примеру при нестабильности напряжения заряда литиевой батареи на величину всего лишь50 мв , будет недоиспользовано 10 % от емкости батареи .
    На сегодняшний день многие известные фирмы выпускают специализированные микросхемы для заряда батарей использующие различные и довольно “изощренные” алгоритмы заряда . Одним из лидеров в этом направлении является компания Dallas Semiconductor , анонсировавшая недавно очередную новинку в этой области – универсальный контроллер заряда батарей DS2437 .
    Dallas Semiconductor выработала довольно оригинальный подход к созданию универсальных микросхем для контроля заряда батарей поместив микросхему не в зарядном устройстве , а непосредственно внутри батарейного блока .
    Действительно , если существует тенденция интеллектуализации микросхем для заряда батарей “ , которые уже не микросхемы , но еще не процессоры ” * - эдакий переходный вид , то вполне естественно предположить появление “ ростков разума ” у самих батарей , как таковых .
    Такая батарея или блок батарей содержит монитор , который хранит информацию о технических параметрах батареи заложенную производителем , а также осуществляет контроль за батареей в процессе ее работы и заряда .
    Таким образом упрощается интерфейс как с зарядным устройством ,которое получает все необходимые данные в готовом цифровом виде , так и с контрольными системами в питаемом устройстве .
    Сам по себе подобный подход не нов , к примеру , фирмой MOTOROLA выпускается встраиваемая в батарейный блок микросхема MC33344 для контроля заряда литиевых батарей . Но MC33344 является специализированной микросхемой , ориентированной на обеспечение безопасного заряда и разряда батарейного блока , тогда как последняя разработка фирмы DALLAS SEMICONDUCTOR – интеллектуальный батарейный монитор DS2437 имеет более широкие возможности .
    DS2437 является дальнейшим развитием линии батарейных мониторов DS2434 и DS2435 (см. Chip News №2 1997 г. ) в направлении создания законченной контролирующей системы , размещаемой непосредственно в батарейном блоке .Если DS2434 являлся по сути просто электронной этикеткой с 48-битным уникальным номером и возможностью мониторинга температуры , а DS2435 добавил к этому таймер реального времени и возможность записи температурно-временных гистограмм для определения суммарного саморазряда *батареи , то DS 2437 был спроектирован как монитор , обеспечивающий все необходимые функции для контроля заряда батареи . Это контроль напряжения и тока батареи с помощью встроенного 7-разрядного АЦП , отслеживание температуры с 13-битным разрешением . В дополнение DS2437 содержит таймер реального времени , который может использоваться для ограничения времени заряда .
    Интересным новшеством является наличие регистров для подсчета суммарных токов заряда и разряда , протекавших через батарею в течение всей ее жизни . Специально для управляющих систем питаемого устройства введен регистр отражающий оставшуюся емкость батареи , для предотвращения ее полного разряда .
    DS2437 содержит расширенную по сравнению с DS2434 и DS2435 внутреннюю EEPROM емкостью 40 байт , определяемую пользователем , то есть производителем или сборщиком батарейного блока . Самым интересным является то , что фирма DALLAS SEMICONDUCTORS уже выработала предварительный стандарт для производителей на порядок расположения данных в EEPROM . По определенным адресам располагается информация о производителе , сборщике , дате выпуска , данные о типе батареи (до 16 типов ),количество батарей в блоке , технические характеристики , допустимые и предельные величины зарядных тока и напряжения , а также полная информация для обеспечения со стороны зарядного устройства оптимальных режимов заряда . Это может быть полезно при заряде литиевых батарей требующих “ личного подхода ” . Особенно трогательно выглядит введение в список типов обычных неперезаряжаемых батарей , обнаружив которые , зарядное устройство должно немедленно прекратить заряд .
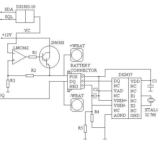
    Таким образом при широком введении своего стандарта фирма DALLAS SEMICONDUCTORS может претендовать на решение проблемы универсального зарядного устройства . Действительно , любой микроконтроллер (можно даже очень дешевый ) может исполнять функции контроля заряда батареи , просто запрашивая всю необходимую информацию у DS2437 .Конечно , остаются проблемы обеспечения стабильности выходного напряжения заряда , но они общие для всех зарядных устройств . На рисунке 1 приведена схема простого зарядного устройства с использованием любого микроконтроллера и цифрового потенциометра DS1803 –10 для управления напряжением заряда (линии SDA , SQL , DQ являются линиями управления и передачи последовательных данных ) .

Рис. 1

Безусловно , у подобного подхода по смещению акцентов в сторону интеллектуальных батарей есть и свои недостатки .Во-первых , это итоговое удорожание батарейного блока , что ограничивает его использование в низкостоимостных применениях . Во-вторых , для реализации всех преимуществ “умных” батарей требуются соответствующие серийные зарядные устройства .В третьих , необходимо страстное желание производителей батарей и сборщиков батарейный блоков оснастить соответственно всю свою продукцию батарейными мониторами от фирмы DALLAS SEMICONDUCTORS , хотя последняя уже объявила о договоренностях с ведущими производителями . В случае успеха при признании своего стандарта фирма DALLAS SEMICONDUCTORS снова подтвердит свою репутацию новатора , создавшую и внедрившую продукцию , не выпускаемую другими фирмами . Более подробную информацию о батарейных мониторах можно найти на сервере DALLAS SEMICONDUCTORS . *Журнал “Chip News” № 2 1997 г. (микросхемы для заряда батарей А.Биленко)

Фирма "Планар"
Телефон\факс: (383-2)66-46-89






 
Впервые? | Реклама на сайте | О проекте | Карта портала
тел. редакции: +7 (995) 900 6254. e-mail:info@eust.ru
©1998-2023 Рынок Микроэлектроники